联系我们
  • 共青团万象城体育awcsport委员会
  • 电话:024-89389101
  • 地址:沈阳经济技术开发区11号街
  • 邮箱:syhgdxxtw@163.com
校学生会

万象城体育awcsport学生会改革情况

2024年12月15日 19:00:34  点击:[]

为落实共青团中央、教育部、全国学联联合下发的《关于推动高校学生会(研究生会)深化改革的若干意见》,并结合《关于巩固高校学生会(研究生会)改革成果的若干措施》文件要求,接受广大师生监督,现将万象城2024—2025学年学生会改革情况公开如下。

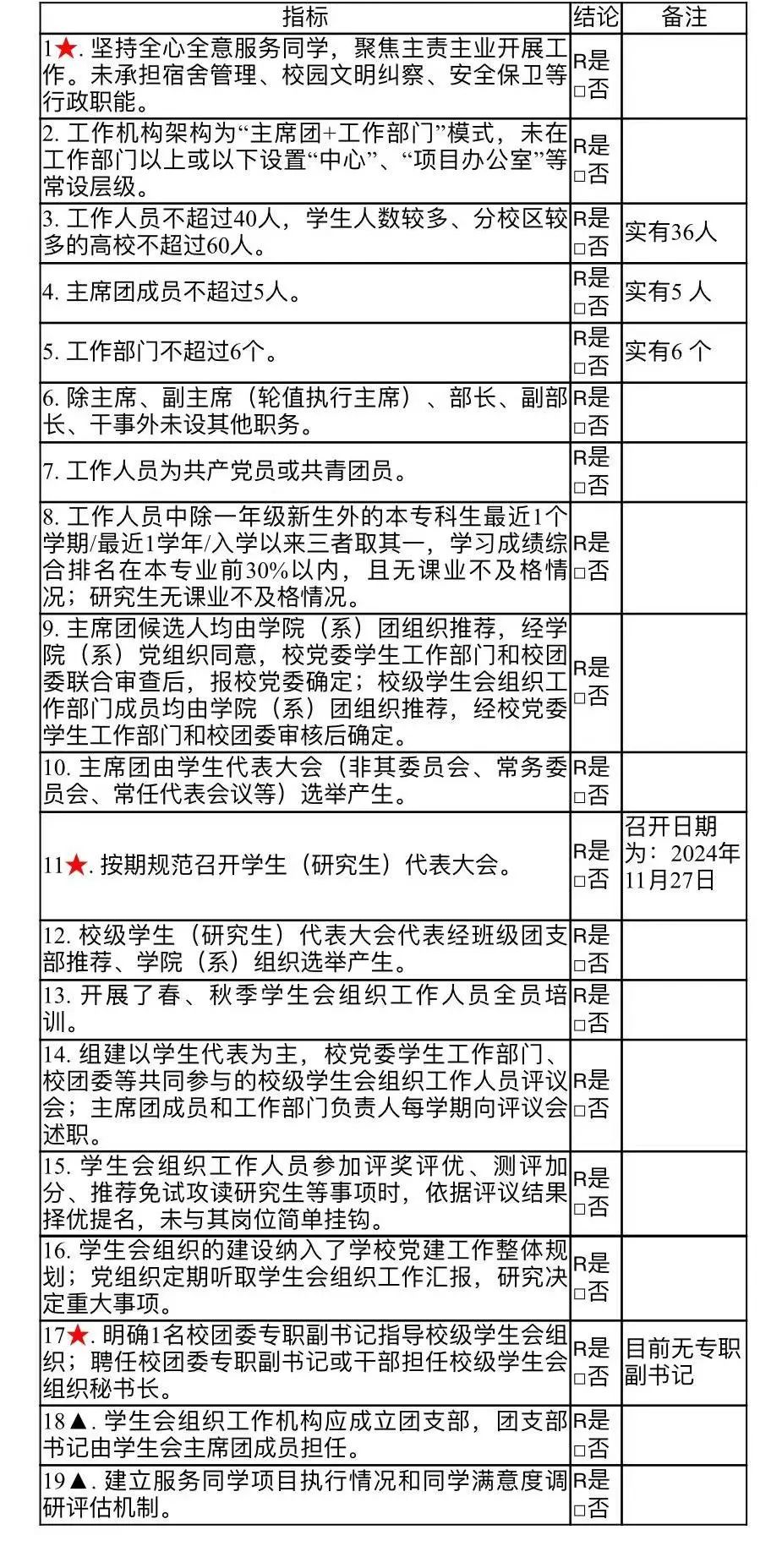
一、改革自评表

(一)校级学生会组织改革自评表

标注“”为核心指标;标注“▲”为观测指标,2024—2025学年暂不作硬性要求。


(二)二级学生会组织(含二级院系、书院、分校区等学生会、研究生会)改革自评表


[1] [2] 下一页

下一条:青春招募令:校学生总会积极行动,寻找校园最燃伙伴!

关闭