万象城体育awcsport
首页
团委概况
团委简介
人员分工
组织机构
思想引领
青马工程
青年大学习
理论学习
实践育人
社会实践
学雷锋志愿服务
创新创业
挑战杯
校园文化
第二课堂
文化育人
一院一品
社团文化
学生组织
校学生会
校研究生会
大学生艺术团
大学生管乐团
青春化大新媒体中心
化大之声广播电台
大学生国旗护卫队
大学生场馆管理中心
希望剧团
学雷锋志愿服务总队
大学生理论宣讲团
共青团
团学快讯
专题专栏
通知公告
下载专区
联系我们
共青团万象城体育awcsport委员会
电话:024-89389101
地址:沈阳经济技术开发区11号街
邮箱:syhgdxxtw@163.com
通知公告
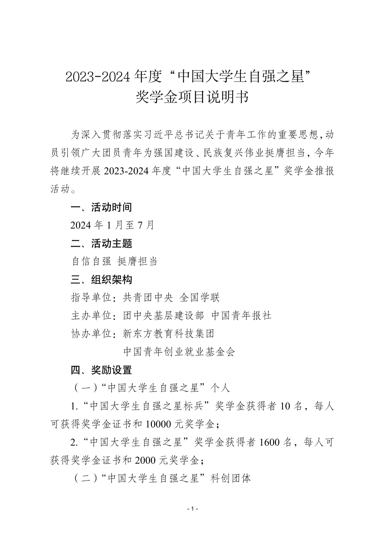
2023-2024年度“中国大学生自强之星”奖学金推报活动来啦!
2024年04月10日 18:27:09 点击:[]
上一条:
学生寒假订票专区1月10日已开通!操作指南来了
下一条:
多家主流媒体报道万象城毕业生在大漠书写“化工报国”的无悔青春
【
关闭
】