招聘启事 4月1日,辽宁能源投资(集团)有限责任公司(以下简称“能源投资集团”)和辽宁省文体旅集团新征程文化旅游有限公司(以下简称“新征程文化旅游公司”)、辽宁省文体旅产业发展集团数字文化传媒有限公司(以下简称“数字文化传媒公司”)发布招聘启事。
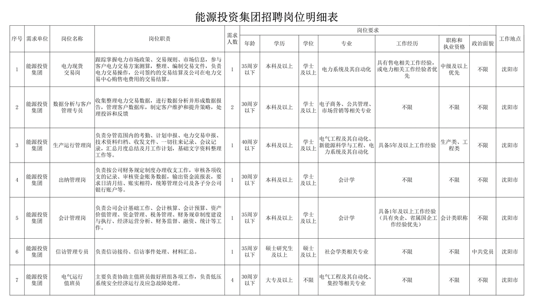
能源投资集团成立于1985年,位于辽宁省沈阳市,隶属于辽宁省能源产业控股集团有限责任公司(简称能源控股集团),主营业务包括火、热电等传统能源,天然气、风力、光伏等清洁能源,基础设施等相关产业领域的投资、建设,以及授权范围内国有资产的运营与管理,拥有全资公司8家,控股公司34家,参股公司25家。为满足业务发展需要,能源投资集团拟面向社会公开招聘专业技术岗位员工7名,技能操作岗位员工4名。 报名方式:本次招聘采用网上报名方式,不接受现场报名。 报名时提交的材料包括但不限于:《能源投资集团应聘登记表》(本人签字扫描件)、个人简历、学信网学历证明、职称证书扫描件(如有)、执业资格证书扫描件(如有)等。 以上资料需整理为压缩文件(文件命名:岗位名称-姓名),发送至沈阳人才交流服务经营管理中心有限公司邮箱:syrcdlzp@163.com。 报名时间:截至2025年4月9日16时。 笔试成绩:采取百分制,80分及以上为合格;低于80分为不合格,不能进入面试环节。笔试成绩占总成绩40%。 面试形式:面试采取半结构化面试形式。面试内容主要考察应聘者业务知识技能、逻辑思维、语言表达、临场应变、潜能等方面内容。 面试方法:根据应聘人员笔试成绩从高到低的顺序,按岗位招聘计划1:3的比例确定进入面试人员名单。同一岗位应聘人员笔试成绩末位并列的,同时进入面试。 面试成绩:采取百分制,面试成绩占总成绩60%。 招聘岗位详见下图

新征程文化旅游公司是辽宁省文体旅产业发展集团有限责任公司旗下二级子公司。2025年3月筹备设立,注册资本1000万元,公司立足辽宁,深度挖掘省内文旅资源,将历史文化转化为特色旅游场景与产品。业务涵盖文体旅产业项目投资管理、资源开发经营、产品产销、景区配套建设、信息服务、邮轮专列、健康养老、国内外旅游经营等领域,致力于打造全产业链文旅服务体系。数字文化传媒公司,2025年3月筹备设立,作为数字科技与文化创意相结合的新型公司,致力于开发和运营与文化创意相关的数字科技产品,提供传播及相关技术服务。公司旗下拥有辽宁新意云文化科技有限公司,该公司主要业务依托于醉·辽宁艺云数字艺术中心暨辽宁名品数字展示中心,是一个集数字艺术与辽宁名品展示于一体的综合性平台,以“醉·辽宁”为核心主题,通过“文化+品牌+科技”的创意方式,将辽品“醉眼、醉心、醉味”百变的视角与现象级文化相融合,融合数字化的表达,实现创意化引领、共情化传播,构建全省乃至东北第一家融合名品+辽宁文化+数字科技的展示中心。 为贯彻落实文体旅集团战略规划,加快推进业务布局,提升项目运营效率,新征程文化旅游公司和数字文化传媒公司面向社会公开招聘4名专业人才。 报名截止时间:2025年4月9日16时。 报名方式:本次招聘报名采取网络报名方式进行,不设现场报名。 报名邮箱: lqrcfzyxgs@126.com 报名咨询电话:18502476646。 笔试形式:专业能力测试。 面试形式:半结构化面试。 招聘岗位详见下图
